Rancang Bangun Aplikasi Sistem Kontrol Masa Kadaluarsa Obat

Rancang Bangun Aplikasi Sistem Kontrol Masa Kadaluarsa Obat

Rancang Bangun Aplikasi Sistem Kontrol Masa Kadaluarsa Obat

Abstrak

Kebutuhan program aplikasi di zaman sekarang ini tentunya sangat penting.  Pengontrolan masa kadaluarsa obat pada apotek merupakan bagian yang penting pada apotek untuk memisahkan antara obat yang layak dikonsumsi dan tidak layak. Selama ini masih banyak apotek yang melakukan rekapan masa kadaluarsa obat menggunakan buku sehingga banyak penumpukkan obat kadaluarsa yang tersimpan karena pemantauan obat yang sangat lama.

Mengacu pada permasalahan diatas maka timbul sebuah solusi untuk mempermudah dalam mengelola operasional apotek yaitu pembuatan Sistem Kontrol Masa Kadaluarsa Obat Menggunakan Microsoft Visual Basic 6.0. Dengan batasan masalah, menentukan kadaluarsa berdasarkan tanggal, tidak berdasarkan suhu, kelembaban ruangan atau kadar obat. Aplikasi ini berfungsi sebagai penyimpanan data kadaluarsa obat, membuat laporan kadaluarsa obat yang dapat di kirim ke email serta konfirmasi melalui sms online, menampilkan data kadaluarsa obat yang masih memiliki stok dalam bentuk grafik dan dapat mengetahui traksaksi penjualan obat pada apotek. Dari transaksi penjualan tersebut maka aplikasi dapat merekap penjualan obat dengan menampilkan grafik.

Dari angket kuesioner yang telah dibagikan pada 10 apotek wilayah Kec. Kedungkandang dan Kec. Sukun Kota Malang, bahwa dari 10 apotek masih menggunakan cara manual dalam pengontrolan masa kadaluarsa obat dan berpendapat setuju dengan adanya aplikasi sistem kontrol masa kadaluarsa karena sangat membantu apoteker dan obat yang akan diberikan ke konsumen lebih terjamin.

Kata kunci: Kadaluarsa Obat, Aplikasi, Apotek


1. Pendahuluan

Saat ini apotek masih melakukan rekapan masa kadaluarsa obat menggunakan buku sehingga banyak penumpukkan obat kadaluarsa yang tersimpan karena pemantauan obat yang sangat lama.  Aplikasi sistem komputer merupakan perangkat lunakkomputer yang memanfaatkan kemampuan komputer langsung untuk melakukan suatu tugas yang diinginkan pengguna.

Berdasarkan hasil survey 10 Apotekpada Kec. Kedung Kandang dan Kec. Sukun, Kota Malang tentang kadaluarsa obat pada beberapa apotek, menjelaskan bahwa dari 10 apotek tersebut belum mempunyai aplikasi pengontrolan masa kadaluarsa obat. Melalui aplikasi komputer yang akan dibuat diharapkan dapat mempermudah dalam mengelola data dan informasi obat seperti menampilkan, mencari dan mengontrol obat-obat yang telah kadaluarsa, sehingga obat yang dijual dan dikonsumsi oleh konsumen lebih terjamin. Pengontrolan obat dapat dilakukan dengan pembacaan barcode setiap obat datang dari supplier.  Kemudian data tersebut secara otomatis akan tersimpan data masa expired-nya.

2. Tinjauan Pustaka

2.1. Apotek

Menurut Keputusan Menteri Kesehatan Republik Indonesia (Kepmenkes RI) No. 1332/MENKES/SK/X/2002, tentang Perubahan atas Peraturan MenKes RI No. 922/MENKES/PER/X/1993 mengenai Ketentuan dan Tata Cara Pemberian Izin Apotek, yang dimaksud dengan apotek adalah suatu tempat tertentu, tempat dilakukan pekerjaan kefarmasian penyaluran perbekalan farmasi kepada masyarakat. Pekerjaan kefarmasian yang dimaksud sesuai dengan Ketentuan Umum Undang-undang Kesehatan No. 23 tahun 1992, meliputi pembuatan, pengolahan, peracikan, pengubahan bentuk, pencampuran, penyimpanan dan penyerahan obat atau bahan obat; pengadaan, penyimpanan, penyaluran dan penyerahan perbekalan farmasi lainnya dan pelayanan informasi mengenai perbekalan farmasi.(ISTN,2007)

 2.2 Apoteker dan Asisten Apoteker

Apoteker adalah sarjana farmasi yang telah lulus pendidikan profesi dan telah mengucapkan sumpah berdasarkan peraturan perundangan yang berlaku dan berhak melakukan pekerjaan kefarmasian di Indonesia sebagai Apoteker (Kepmenkes No. 1027 tahun 2004 tentang Standart Pelayanan Kefarmasian di apotek). Asisten Apoteker yaitu tenaga kesehatan yang berijazah sekolah asisten apoteker atau sekolah menengah farmasi, akademi farmasi jurusan farmasi politeknik kesehatan, akademi analisis farmasi dan makanan politeknik kesehatan.  Asisten apoteker melakukan pekerjaan kefarmasian di apotek dibawah pengawasan apoteker. (Hartini, 2006:29)

 2.3 Penyimpanan Obat

Penyimpanan obat merupakan bagian yang tak terpisahkan dari keseluruhan kegiatan kefarmasian, baik farmasi rumah sakit maupun farmasi komunitas.  Penyimpanan obat adalah suatu kegiatan menyimpan dan memelihara dengan cara menempatkan obat yang diterima pada tempat yang dinilai aman dari pencurian serta dapat menjaga mutu obat. Terdapat beberapa tujuan dilakukannya kegiatan penyimpanan obat, antara lain adalah memelihara mutu obat, menghindari penggunaan yang tidak bertanggung jawab, menjaga ketersediaan stok obat serta memudahkan untuk pencarian dan pengawasan.

Jika penyimpanan obat dalam jumlah besar, misalnya pada gudang distributor, hendaknya tersedia ruang penerimaan, ruang karantina, ruang penyimpanan dan ruang penyerahan yang cukup dan terpisah.  Bagi obat-obat narkotika, bahan mudah terbakar atau meledak, obat khusus seperti obat kanker dan obat berbahaya lainnya, harus memerlukan penanganan baik untuk melindungi obatnya dari faktor yang memepengaruhi mutu maupun kerusakan atau kehilangan, maupun untuk melindungi petugas dari bahaya kejadian yang tidak diinginkan. Penyimpanan obat-obat narkotika disimpan dalam almari khusus sesuai dengan Permenkes No. 28 tahun 1978 untuk menghindarkan dari hal-hal yang tidak diinginkan seperti penyalahgunaan obat-obat narkotika.  Penyusunan obat dilakukan dengan cara alphabetis untuk mempermudah pengambilan obat saat diperlukan.

Pengeluaran barang di apotek menggunkan sistem FIFO (First In First Out), demikian pula halnya obat-obat yang mempunyai waktu kadaluarsa yang lebih singkat disimpan paling depan untuk memungkinkan diambil terlebih dahulu (First Expire First Out) atau FEFO (Kepmenkes No. 1027 tahun). (Hartini, 2006:46-47)

 2.4 Obat Kadaluarsa

Kadaluarsa obat adalah kondisi obat bila konsentrasinya sudah berkurang antara 25-30% dari konsentrasi awalnya.  Tanggal kadaluarsa adalah tanggal yang dipilih oleh pabrik yang memproduksi obat untuk menjamin potensi yang dipilih pabrik yang memproduksi obat untuk menjamin potensi yang penuh dan kemanan dari obat sebelum tanggal kadaluarsa tersebut.  Tanggal kadaluarsa bukanlah tanggal yang ditentukan oleh pemerintah maupun departemen kesehatan dan tanggal ini tidak menunjukkan berapa lama suatu obat layak untuk dikonsumsi.  Obat dapat kadaluarsa sebelum tanggal kadaluarsa yang ditetapkan oleh pabrik apabila telah mengalami perubahan warna dan bentuk karena terurainya zat kimia pada obat. (Hartini, 2006:55)

Expiration date atau tanggal kadaluarsa mulai banyak muncul pada kemasan obat sejak 1979, setelah undang-undang yang mengharuskan pabrik obat mencantumkan tanggal kadaluarsa diberlakukan di AS, yang akhirnyamenular ke seluruhdunia.   Umumnya tanggal kadaluarsa ditulis 2 hingga 3 tahun sejak obat dikemas. Dengan pencantuman tanggal kadaluarsa berarti pabrik pembuatnya menjamin bahwa hingga tangggal tersebut obat masih terjaga potensi dan keamanannya bila digunakan. Jaminan berlaku selama obat berada dalam kemasannya dan disimpan dalam kondisi normal. (Sartono,2000:23)

 2.5 Sistem Kontrol

Sistem adalah kombinasi dari beberapa komponen yang bekerja bersama- sama dan melakukan suatu sasaran tertentu, sedangkan kontrol diartikan sebagai mengekang dan menguasai. Jadi sistem kontrol  proses adalah sistem pengendalian suatu parameter dari berbagai macam proses. Dasar untuk analisis suatu sistem adalah mengasumsikan hubungan sebab-akibat untuk komponen sistem.  Masukan data atau input data adalah rangsangan dari luar yang diterapkan kesebuah sistem untuk memperoleh tanggapan tertentu dari sistem pengaturan.  Masukan juga sering disebut respon keluaran yang diharapkan  keluaran atau output dari sistem kontrol adalah tanggapan sebenarnya yang didapatkan dari suatu sistem kendali. Sistem kontrol aplikasi manual merupakan sistem pengendalian dimana faktor manusia dalam aksi pengendaliannya yang dilakukan pada sistem tersebut. Peran manusia yang dalam menjalankan pengontrolan atau pemantauan data. (Andriani, 2014)

 2.6 SMS Online

Awalnya kita mengenal mediatelephone sebagai media komunikasi jarak jauh, namun karena harus menggunakan kabel dan bentuknya yang lumayan besar, tetapi membatasi orang-orang yang kesehariannya banyak beraktivitas diluar.  Karena adanya kebutuhan manusia akan berkomunikasi menjadi penting, maka muncullah ponsel dengan nama handphone yang menyediakan fasilitas telephone dan sms, serta bentuknya yang kecil membuat proses komunikasi lebih mudah, cepat, praktis, dan murah.  Namun, penggunaan sms pada telephone seluler bisa digunakan apabila pulsa anda mencukupi.  Sedangkan jika menggunakan sms online hanya membutuhkan jaringan koneksi ke internet.

Sms online adalah sms  yang dilakukan melalui jaringan internet sehingga memungkinkan dan memudahkan untuk mengirim sms dengan jumlah banyak, dapat mengirim teks ke luar negeri, semua dikirim tanpa dengan gratis tanpa adanya biaya.Ada beberapa situasi yang menjadi alasan memakai sms online yaitu jika handphone tidak mempunyai pulsa, kehabisan batrei handphone, atau dengan aktivitas dan kesibukan yang selalu harus berada di depan layar komputer atau laptop.  Solusi dari masalah diatas bisa diatasi dengan layanan sms online. (Syukur,1999:25)

 2.7 Visual Basic

Visual Basic yaitu bahasa pemrograman (Language Program), juga disebut sebagai sara (Tool) untuk menghasilkan program-program aplikasi berbasis Windows.  Secara Umum ada beberapa manfaat yang diperoleh dari pemakaian program Visual Basic, diantaranya. (Yuswanto, 2003:2) :

a. Dipakai dalam membuat program aplikasi berbasis Windows

b. Dipakai dalam membuat obyek-obyek pembantu program, seperti:FasilitasHelp, kontrol ActiveX, aplikasi Internet, dan sebagainya

c. Digunakan untuk menguji program (Debugging) dan menghasilkanprogram akhir EXE yang bersifat Executable, atau dapat langsung
    dijalankan

 2.8 Xampp

XAMPP merupakan singkatan dari X (empat system operasi apapun), Apache, MySQL, PHP, Perl. XAMPP adalah tool yang menyediakan paket perangkat lunak dalam satu buah paket.  Dalam paket XAMPP sudah terdapat Apache (web server), MySQL (database), PHP (server side scripting), Perl, FTP server, phpMyAdmin dan berbagai pustaka bantu lainnya. Versi XAMPP terbaru pada saat ini adalah Versi 1.8.1 (untuk windows) yang terdiri atas apache 2.4.3, MySQL 5.5.27, PHP 5.4.7, phpMyAdmin 3.5.2.2, perl. (Boss, 2013)


3. Metodologi Penelitian

3.1 Metode Pengumpulan Data

Guna memperoleh data yang diperlukan dalam penyusunan Tugas Akhir ini, penulis menggunakan metode pengumpulan data sebagai berikut:

Metode Observasi

Suatu metode pengumpulan data dengan cara melakukan pengamatan langsung terhadap obyek penelitian, penelitian dalam hal ini adalah apotek.

Metode Wawancara

Metode ini dilakukan wawancara langsung kepada pihak yang bersangkutan, dalam hal ini adalah pihak apotek

 3.2 Rancangan Sistem

Sistem kontrol masa kadaluarsa obat adalah pengontrolan masa kadaluarsa obat yang tidak layak konsumsi dan dijual yang dapat dilakukan setiap saat oleh user dan dapat di kirim berupa laporan ke email atau sms, juga didalam aplikasi ini data obat dan transaksi penjualan.

Setelah dilakukan penelitian dari beberapa apotek bahwa setiap apotek mempunyai kebijakkan sendiri dengan waktu pelaksanaan pengecekkan stok obat kadaluarsa.  Ada yang melakukan pengecekkan rutin setiap hari, satu minggu sekali, satu minggu tiga kali, satu bulan sekali dan maksimal tiga bulan sekali.  Jadi kesimpulannya, peraturan stok opname obat kadaluarsa (Expired Date) setiap apotek berbeda-beda, semua tergantung kebutuhan dan kebijakkan masing-masing apotek.

Pada sistem kontrol masa kadaluarsa obat yang akan dbuat, dilakukan pengecekkan stok obat kadaluarsa seminggu satu kali.  Dengan melakukan pengecekkan stok obat seminggu satu kali maka obat yang sudah kadaluarsa dapat segera dipisahkan dari obat-obat yang masih layak jual dan konsumsi.

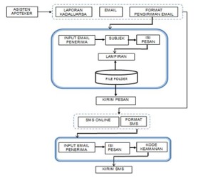
 3.2.1 Diagram Blok

Pada sistem ini yaitu admin dapat mengirimkan data laporan setiap bulan melalui email. Komputer di haruskan memiliki akses internet berupa modem atau router untuk mengirim laporannya menggunakan email. Pengiriman via email dengan format pengisian input email penerima, subjek, isi pesan, mengambil file lampiran untuk dikirim dan kirim pesan.   Setelah data terkirim admin mengirimkan sms dengan menggunakan sms online sebagai sarana mengirim notifikasi bahwa email telah terkirim. Format dalam mengirim sms online yaitu dengan input nomer handphone penerima, mengisikan isi pesan dan mengisikan kode keamanan setelah itu kirim sms.

       Gambar 1. Diagram Blok Sistem Kontrol Masa Kadaluarsa Obat


 3.2.2 Use Case

Dalam sistem kontrol masa kadaluarsa obat terdapat dua aktor yaitu admin dan kasir.  Aktor admin dapat menjalankan penginputan data obat, data supplier, membuat laporan kadaluarsa, menampilkan grafik kadaluarsa, merekap transaksi obat terjual, dan menampilkan grafik data obat yang telah terjual.  Aktor kasir dapat menjalankan penginputan data transaksi.


Gambar 2. Use Case Sistem Kontrol Masa Kadaluarsa Obat

 3.2.3 DFD

Kebutuhan fungsionalitas DFD:

a. Sistem dapat membuat data obat

b. Sistem dapat membuat data transaksi penjualan

c. Sistem dapat membuat menyimpan data obat dan data transaksi penjualan

d. Sistem dapat membuat data laporan


Gambar 3. DFD Level 0

Gambar 4. DFD Level 1

 3.2.4 Flowchart

Penjelasan flowchart di bawah ini dalah saat program dijalankan yang di mulai awal login, penginputan data obat, pencarian data, menampilkan grafik dan transaksi penjualan.

Gambar 5. Flowchart Sistem Kontrol Masa Kadaluarsa Obat

 4. Hasil dan Pembahasan

4.1 Perancangan Form Obat

Form ini menjelaskan prosedur berjalannya aplikasi saat proses pengecekkan kadaluarsa, pengiriman email  laporan dan menampilkan grafik.

4.1.1 Masa Kadaluarsa Obat

Menentukan masa kadaluarsa obat berdasarkan perhitungan hari.  Dan bila telah melewati tanggal masa kadaluarsa obat, maka terdapat tulisan pada kolom “kadaluarsa” menjadi ”tidak bisa dipakai”.


Gambar 6. Mengatur Masa Kadaluarsa Obat

 
4.1.2 Warna Pada Kolom Kadaluarsa dan Stok Obat

Mengatur warna saat hari H kadaluarsanya menjadi merah dan terdeteksi menjadi obat “Tidak Bisa Dipakai” dan Apabila stok sudah habis atau nol, maka kolom akan berubah dengan background warna merah dan tulisan berwarna kuning.

 
Gambar 7. Mengatur Warna Kadaluarsa dan Stok Obat

 4.1.3 Kirim Email

Form email berfungsi untuk mengirim laporan data obat kadaluarsa atau rekapan data transaksi penjualan setiap bulannya (sesuai kebutuhan apotek masing-masing).

 
Gambar 8. Proses Kirim Email

 4.1.4 Grafik Kadaluarsa

Grafik ini tampil dari stok obat kadaluarsa yang masih ada pada apotek dan jangka waktu untuk menampilkan grafik telah ditentukan sesuai kebutuhan apotek.


Gambar 9. Grafik Obat Kadaluarsa


 4.1.5 Grafik Data Obat Terjual

Grafik ini tampil dari hasil perhitungan total pada tabel grafik dan jangka waktu untuk menampilkan grafik telah ditentukan sesuai kebutuhan apotek.


Gambar 10. Grafik Data Obat Terjual

 4.2 Perancangan Form Transaksi Penjualan

Form transaksi penjualan digunakan untuk transaksi penjualan obat pada konsumen, dengan menginputkan barcode atau nama obat sesuai permintaan konsumen dan data transaksi akan tersimpan pada database penjualan.


Gambar 11. Form Transaksi Penjualan

Kesimpulan

Setelah dilakukan uji coba dan analisa program, maka diperoleh kesimpulan sebagai berikut:

Setelah penelitian dan analisa lapangan untuk mendapatkan data awal, setelah itu dilakukan perancangan dfd dan flowchart, kemudian pembuatan aplikasi dapat jelaskan dari awal pembuatannya yaitu dimulai dari pembuatan database apotek dengan lima tabel yang terdiri admin, obat, detail_jual, penjualan, dan supplier. Selanjutnya pembuatan sistem yaitu dengan satu module dan sebelas form yang terdiri form admin, form maen, form obat, form suplier form email, form sms online, form jual, form reminder, form grafik, form FormGrafik1, form FormGrafik.
Langkah pemakaian jika login sebagai admin yaitu dapat mengolah data obat, membuat laporan data obat, membuat data supplier, mengirim laporan data obat melalui email disertai konfirmasi sms, menampilkan grafik data stok obat kadaluarsa dan hasil laporan transaksi penjualan dapat diolah menjadi grafik data obat yang terjual. Pada kasir hanya dapat melakukan transaksi penjualan.
 

Daftar Pustaka

Andriani, Evi. 2014. “Definisi Sistem Kontrol”. http://eviandrianimosy.blogspot.com- /2010/05/definisi-sistem-kontrol.html. Diakses tanggal 02 juni 2014.
Anneahira, 2013. “Metode dan Tips Dalam Penggunaan SMS Online. http://www.Anneahira.com/text message -online.htm.  Diakses tanggal 02 Juli 2014.
Boss. 2013. “Definisi XAMPP”.  http://blog.bosscript.com/definition-xampp-is.html.  Diak-  ses 15 April 2014.
Gandham, Satish. 2011. “DefinisiEmail”. http://internet.artikel.com/definisi-email.html. Di-akses 02 Juli 2014.
Hartini, Yustina Sri. 2006. Apotek. Yogyakarta : Universitas of Sanata Dharma.
ISTN,Farmasi.“Pengertian,Tugasdan Fungsi Apotek”.http://farmasi istn.Blogspot.- com/2007/11/pengertian-tugas-dan-fungsi-apotek.html. Diakses 10 Desember 2013.
Kasim,fauzi.2013.ISO InformasiSpesialiteObat Indonesia. Jakarta : PT ISFI Penerbitan
Munerva, Fadly. “DefinisidanSimbol Flowchart”. http://www.academia.edu/4580660/2definisi_dan_simbol_Flowchart. . Diakses 07 Juli 2013.
Nugraha, Khamdan. 2011.Data Flow Diagram. Semarang : Media Pustaka.
Sartono. 2000. ObatWajibApotek. Jakarta : GramediaPustakaUtama.
Yuswanto. 2003. Pemrograman Dasar Microsoft Visual Basic. Surabaya: Katalog Publikasi.
 

 

Abdul Munif, S.Pd.,S.S.T. M.Kom
Widyaiswara Madya Progli Teknik Komputer dan Informatika
PPPPTK BOE Malang

 

 

Bagikan:
WhatsApp